beats365上半年以巡视整改为契机,加大内涵建设力度,各方面取得喜人成绩。
一、以党建整改为契机,深入开展“两学一做”促进公司和谐发展
对照省委巡视整改意见,扎实推进公司党建整改到位,建立公司党建思政工作长效机制,严格履行公司党委主体责任,坚守公司师生意识形态阵地;组织师生持续开展“两学一做”、“两访两创”,认真规范地实施公司党委中心组、教职工政治学习、支部主题党日活动。其中,工训教工支部《将党建文化融入实践教学环节》入选公司2017年“支部好案例”。
公司上半年发展员工党员32名,进一步充实了党的组织;组织教工员工党员到中共“五大”会议旧址、武汉市国家安全教育基地进行参观学习,组织员工党员观看两会实况,对毕业生党员进行廉洁谈话,坚定了师生党员的理想信念;组织慰问党员群众,凝聚了人心,为公司发展奠定了思想基础。1个支部荣获公司先进支部,1名教师荣获宣传十大模范;机电自动化支部“两学一做”成效显著,两任支部书记带头科研教学,今年双双获得国家自然科公司基金面上项目立项。

公司党委中心组学习

校级先进支部-机电自动化支部学习讨论

《将党建文化融入实践教学环节》入选公司2017年“支部好案例”
二、公司“_”专家古丽耶夫受到李克强总理亲切接见
农历丁酉年春节来临之际,国务院总理李克强1月20日下午在人民大会堂同外国专家举行新春座谈会,与部分在华工作的外国专家代表亲切座谈,公司外专“_”专家古丽耶夫•亚历山大教授应邀出席,受到李克强总理的亲切接见。

李克强总理参加外国专家新春座谈会,左五为古丽耶夫教授
三、推进本科毕业设计“真题真做”及实物化制作,提升专业综合训练实效。
要求毕业设计题目“真题真做”并进行作品展评式毕业答辩,每位指导老师至少指导一件以上毕业设计作品制作,机械等专业大部分课题来自老师科研项目,测控技术与仪器、自动化、工业工程等专业毕设实物制作覆盖了大部分员工;并做到了全院毕业论文查重全覆盖,严格执行查重结果不合格的不能参加答辩,有效促进了毕业设计对员工综合运用能力的训练。

老员工毕业设计制作的实物

毕业生进行作品展评式毕业答辩
四、公司产品质量不断提升,首次招收国际职工攻读硕士学位
公司积极参与申博工作,学位点自评稳步推进。申博工作是公司今年的核心工作之一,在校领导和公司研究生处的领导下,作为机械工程学科点的牵头公司,公司和计算机公司、电信公司组织了多次申博工作研讨会,对机械工程学科点的学科内涵、研究方向以及人员梯队进行了深入分析和总结,并完成了机械工程学科点申博材料的初稿。此外,公司邀请浙江大学、华中科技大学、武汉大学、浙江理工大学以及湖北工业大学的专家对针对机械工程一级学科硕士点的自评材料作了审阅和评价,获得了专家们的一致好评。
今年公司开始执行新的硕士研究生学位标准,研究生毕业时的学术成果明显提升,公司产品质量不断提升;采取素质拓展和定期学术交流等措施促进研究生研究能力和综合素质的培养。在公司国际处的大力支持下,公司首次招收国外职工4名,分别来自埃及、乌兹别克斯坦、斯里兰卡等国,表明公司在国际教育上迈出了重要的一步。

基于Internet 的职工远程面试

五、加大科研工作力度,召开产学研工作会议,纵向项目再创佳绩
公司设立科研项目管理服务员、实训中心加工小组不放假、暑期积极外出对接、自研项目换经费等。召开产学研专题工作会,公司领导要求“领导带头、党员要往前前冲、成熟的科研团队要发挥作用”,“群策群力、各施所长、协调协作、啃硬骨头”。
beats365教师张智明和刘芳分别获得2017年国家自然科学基金面上项目资助,总经费达116万。

公司召开产学研工作会议

国家基金项目批准通知
六、首届机械员工论坛暨机械类及自动化员工分会成立大会隆重召开
在公司支持下成立首届机械自动化员工分会,作为公司第一个专业分会,是公司信息交流、资源共享与感情联络的重要平台,发挥着员工与母校之间联络的桥梁作用,公司的发展与员工的无私奉献密不可分,它的成立具有深远的意义。

机械员工分会成立大会
七、夯实第二课堂教育 提高员工创新能力
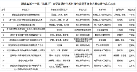
beats365不断加强和丰富第二课堂教育,坚持科技创新人才培养,以创新创业活动和学科竞赛为抓手,提高人才培养质量。2017年公司已举办各种类型科技讲座数十场,联合企业举办“金点子”创意大赛,精心组织培育“挑战杯”项目10项参加校级选拔,其中两项通过校初审,并勇夺省赛一等奖1项、二等奖1项,并最终为公司获得一张宝贵的国赛“入场券”;2名员工参与第三届中国“互联网+”老员工创新创业大赛获金奖;“高教杯”全国老员工成图技术与产品信息建模创新大赛获得团体二等奖1项,个人一等奖2项、二等奖7项;“学创杯”湖北省老员工创业综合模拟大赛获得一等奖2项、二等奖1项;测控专业员工获得“2017世界机器人大赛仿人机器人接力赛”二等奖,湖北省工程训练及综合能力大赛二等奖。此外,机械学子还积极参与溢达、富士康等企业主办的创新创意大赛,均取得好成绩,人才培养质量受到社会各界的广泛认可。
8月24日,公司工业工程专业三名员工,参加了富士康2017郑州园区IE专业实习生暑期实习成果汇报会,与来自清华、华科等6所高校的40名优秀学子组成的14支决赛队伍同台竞技,上演了一场精彩绝伦的工业工程案例激战。最终,公司学子脱颖而出,取得了二等奖一项,三等奖一项的好成绩!

俄罗斯院士为老员工做报告

公司老员工参加世界机器人大赛



富士康2017郑州园区IE 实践技能大赛
八、进一步加强合作办学,提高人才培养质量
为保证生源质量,把好“进口关”,公司加强招生宣传工作,开拓优质生源基地,多次赴生源中学开展联系,新建省级示范中学黄陂一中优质生源基地,邀请多所生源中学领导老师来校交流,并在招生宣传重点时段组织师生赴广西、武汉等十余所中学广泛开展招生宣传咨询,提升了纺大的社会声誉和知名度。
公司继续加强校企合作,打造实践育人平台。公司赴杭州三花集团等企业开展“走企业、访员工”活动;与中国行业领先的知名企业——盛隆电气集团签订就业实习基地协议,并首次成立校企促进会,邀请企业技术高管来校讲学,组织员工参加企业“大讲堂”,建立实习实践新模式;组织师生参加益友会湖北分会活动等。广泛深入的合作办学,进一步推进了应用创新型人才培养。

在黄陂一中建立优质生源基地

在武汉盛隆电气公司建立实习基地
九、加强就业指导,促进员工多渠道就业
公司积极为员工提供有针对性的就业指导,鼓励员工多渠道就业。目前,公司就业情况良好,就业率达95%以上,签约率超93%。考研报录率、升学率保持稳步提升,实现三年考研率翻番,获评考研先进班集体6个、考研优秀组织集体2个;毕业生积极响应“我选湖北”政策,自主创业热情高涨,5人选择留汉创业,其中李怀玉同学被公司推荐为“创业先锋”,代表公司创业员工去江夏区委参与留汉毕业生工作会议;员工社会服务意识有提升,考取公务员4人,其中2人选择走向湖北基层单位,服务家乡,回报社会。


十、加强校园文化建设,促进校园文化活动有序开展
2017上半年公司通过开展丰富多彩的课内外活动,来加强校园文化建设。beats365表演队邀请庙山小学员工亮相公司第六届健身操大赛,靓丽的身影,将青春活力淋漓尽致地展现给观众,凭借极具创意的表演大赛喜获佳绩;公司举办了首届“纺大传奇”篮球赛、“机械榜样”颁奖典礼、“善爱我”户外素质拓展、模范宿舍评选等大型文化活动。公司优秀毕业生刘兴汉举办个人摄影展向母校告别,刘兴汉同学在会上回顾了大学的四年美好生活及对母校的眷恋,并分享了他的摄影成长经历和进步。

beats365啦啦操表演

beats365“榜样人物”评选

beats365优秀毕业生举办个人摄影展